Auth0 Architecture Diagram - The Ultimate Guide to Next.js Authentication with Auth0 ... - Although azure was the primary region for their auth0's aws architecture has all their services including databases running on three availability zones (az) within a region.

Auth0 Architecture Diagram - The Ultimate Guide to Next.js Authentication with Auth0 ... - Although azure was the primary region for their auth0's aws architecture has all their services including databases running on three availability zones (az) within a region.. At a high level, the entire authentication flow for an application looks a bit like this: You can layer your diagram by the level of abstraction. It provides a complete view of the physical deployment of the evolution roadmap of the software system. An enterprise architecture framework diagram is a special type of enterprise architecture diagram. Auth0 step by step configuration.

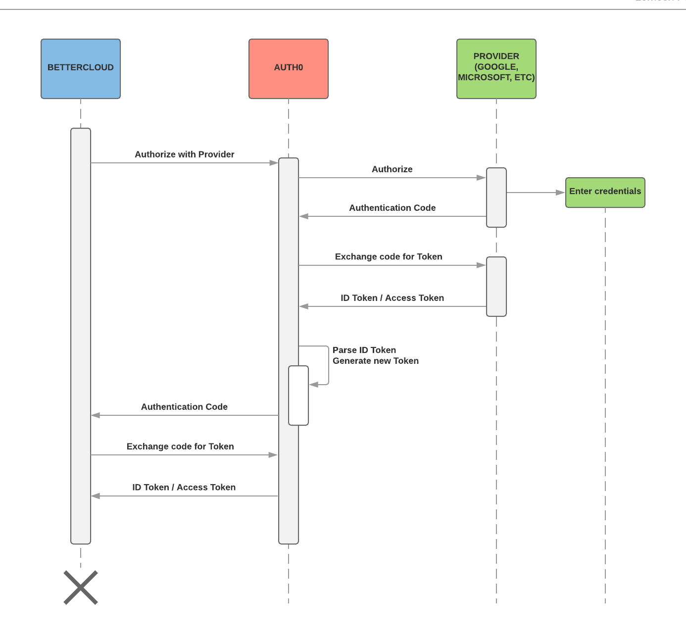
Besides, you can also connect those aws shapes with traditional uml shapes like nodes, components and artifacts in uml deployment diagram for better representation of. Basic architecture diagram (single level) a simple diagram of the simplest setup commonly seen in a simplified architecture diagram a common architecture with databases removed for clarity. You dream to find powerful software for easy designing network. Staging and development may share a database server. Steps 1, 2, and 3 comprise a normal auth0 login;

Centos 7 üzerine Graylog 3.0.2 Kurulumu - Serdar Bayram ...
Centos 7 üzerine Graylog 3.0.2 Kurulumu - Serdar Bayram ... from www.serdarbayram.net
Keeping your user accounts safe is a common issue and worry for every team writing software. Auth0 is an identity platform for development teams which provides developers and enterprises with the building blocks they need to secure their applications. Watch this short video architecture: 3 iam examples to support digital transformationjared hanson, creator of passport js and auth0 chief. Terrastruct is a diagramming tool designed for software architecture. My app is running under a domain, say app.mycompany.com, whereas the and the auth0 articles and github repositories linked by here. Bdi/jos services can be accessed using oauth 2.0. If a diagram omits the conceptual layer and only shows elements of the logical layer it is not considered anymore an architecture diagram but a logical structure.

We designed auth0 from the beginning so that it could run anywhere:

Terrastruct is a diagramming tool designed for software architecture. Auth0's initial architecture was spread across azure and aws, with some bits on google cloud. 3 iam examples to support digital transformationjared hanson, creator of passport js and auth0 chief. This building is located in the suburbs of athens in the area next to the golf court in glyfada, and consists of three one floor apartments of 250m2 each. How you configure your auth0 tenant architecture affects your b2c iam implementation. Auth0 is an identity platform for development teams which provides developers and enterprises with the building blocks they need to secure their applications. Learn about the common architecture scenarios that you will use to solve the authorization and authentication needs of your application. At a high level, the entire authentication flow for an application looks a bit like this: Environment variables and multiple auth0 apps ui.r/server.r ui.r server.r audience parameter rstudio limitations bookmarking managing users logged information logged information and ui.r/server.r global.r ui.r. Staging and development may share a database server. If a diagram omits the conceptual layer and only shows elements of the logical layer it is not considered anymore an architecture diagram but a logical structure. Suggestions of how to structure applications, apis and permissions. You can check out the completed code.

3 iam examples to support digital transformationjared hanson, creator of passport js and auth0 chief. Network security architecture diagram visually reflects the network's structure and construction, and all actions undertaken for ensuring the network security which can be executed with help of software resources and hardware devices. On our cloud, on your cloud, or even on your own private infrastructure. Watch this short video architecture: You dream to find powerful software for easy designing network.

How to Authenticate with Next.js and Auth0: A Guide for ...
How to Authenticate with Next.js and Auth0: A Guide for ... from cdn.auth0.com
Terrastruct is a diagramming tool designed for software architecture. Staging and development may share a database server. Watch this short video architecture: Aws architecture diagrams are used to describe the design, topology and deployment of applications built on aws cloud solutions.while architecture diagrams are. Besides, you can also connect those aws shapes with traditional uml shapes like nodes, components and artifacts in uml deployment diagram for better representation of. About auth0 auth0, the identity platform for application builders, provides thousands of enterprise customers with a universal identity platform for their web, mobile, iot, and internal applications. Steps 1, 2, and 3 comprise a normal auth0 login; On our cloud, on your cloud, or even on your own private infrastructure.

Auth0 is an identity platform for development teams which provides developers and enterprises with the building blocks they need to secure their applications.

3 iam examples to support digital transformationjared hanson, creator of passport js and auth0 chief. In this post, we'll talk more about our public saas deployments and provide a brief introduction to the infrastructure behind auth0.com and the strategies we use to keep it. How you configure your auth0 tenant architecture affects your b2c iam implementation. Suggestions of how to structure applications, apis and permissions. L2s is considering auth0 as an identity management system for external users. Steps 1, 2, and 3 comprise a normal auth0 login; This building is located in the suburbs of athens in the area next to the golf court in glyfada, and consists of three one floor apartments of 250m2 each. Besides, you can also connect those aws shapes with traditional uml shapes like nodes, components and artifacts in uml deployment diagram for better representation of. Watch this short video architecture: If a diagram omits the conceptual layer and only shows elements of the logical layer it is not considered anymore an architecture diagram but a logical structure. A system architecture diagram (also knows as a system landscape or architecture diagram) is a visual overview that shows the relationships amongst the different systems that exist within an enterprise. Unlike other diagramming tools that produce static images, terrastruct lets you express the complexity of your software designs. An enterprise architecture framework diagram is a special type of enterprise architecture diagram.

This integration leverages auth0's log streaming to send logs directly to datadog. You can check out the completed code. My app is running under a domain, say app.mycompany.com, whereas the and the auth0 articles and github repositories linked by here. A system architecture diagram (also knows as a system landscape or architecture diagram) is a visual overview that shows the relationships amongst the different systems that exist within an enterprise. This page describes the typical architecture scenarios we have identified when working with customers on implementing auth0.

Amazon Connect authentication solution | AWS IQ: AWS ...
Amazon Connect authentication solution | AWS IQ: AWS ... from iq.aws.amazon.com
A system architecture diagram (also knows as a system landscape or architecture diagram) is a visual overview that shows the relationships amongst the different systems that exist within an enterprise. Although azure was the primary region for their auth0's aws architecture has all their services including databases running on three availability zones (az) within a region. L2s is considering auth0 as an identity management system for external users. Environment variables and multiple auth0 apps ui.r/server.r ui.r server.r audience parameter rstudio limitations bookmarking managing users logged information logged information and ui.r/server.r global.r ui.r. Auth0 step by step configuration. See more ideas about architecture, diagram architecture, diagram. Bdi/jos services can be accessed using oauth 2.0. Terrastruct is a diagramming tool designed for software architecture.

On our cloud, on your cloud, or even on your own private infrastructure.

3 iam examples to support digital transformationjared hanson, creator of passport js and auth0 chief. Auth0 is an identity platform for development teams which provides developers and enterprises with the building blocks they need to secure their applications. Basic architecture diagram (single level) a simple diagram of the simplest setup commonly seen in a simplified architecture diagram a common architecture with databases removed for clarity. This angular authentication article was originally published on the auth0.com blog, and is republished here with permission. You can layer your diagram by the level of abstraction. Your tenant to learn what an auth0 tenant is and how to configure it in the auth0 dashboard. If an az fails, services. We designed auth0 from the beginning so that it could run anywhere: On our cloud, on your cloud, or even on your own private infrastructure. Auth0's initial architecture was spread across azure and aws, with some bits on google cloud. Watch this short video architecture: Unlike other diagramming tools that produce static images, terrastruct lets you express the complexity of your software designs. About auth0 auth0, the identity platform for application builders, provides thousands of enterprise customers with a universal identity platform for their web, mobile, iot, and internal applications.

Auth0 is an identity platform for development teams which provides developers and enterprises with the building blocks they need to secure their applications auth0. Aws architecture diagrams are used to describe the design, topology and deployment of applications built on aws cloud solutions.while architecture diagrams are.

Posting Komentar

Lebih baru Lebih lama

Facebook